
新浪财经
1月26日

新智元报道
[新智元导读]就在刚刚,网上已经出现了一波复现DeepSeek的狂潮。UC伯克利、港科大、HuggingFace等纷纷成功复现,只用强化学习,没有监督微调,30美元就能见证「啊哈时刻」!全球AI大模型,或许正在进入下一分水岭。
这些天,硅谷彻底处于中国公司带来的大地震余波中。
全美都在恐慌:是否全球人工智能的中心已经转移到了中国?
就在这当口,全球复现DeepSeek的一波狂潮也来了。
诚如LeCun所言:「这一次,正是开源对闭源的胜利!」
种种这些观点和讨论,让人不禁怀疑:数百亿美元支出,对这个行业真的必要吗?甚至有人说,中国量化基金的一群天才,将导致纳斯达克崩盘。
从此,大模型时代很可能会进入一个分水岭:超强性能的模型不再独属于算力巨头,而是属于每个人。
30美金,就能看到「啊哈」时刻
来自UC伯克利博士生潘家怡和另两位研究人员,在CountDown游戏中复现了DeepSeekR1-Zero。
他们表示,结果相当出色!
实验中,团队验证了通过强化学习RL,3B的基础语言模型也能够自我验证和搜索。
更令人兴奋的是,成本不到30美金(约217元),就可以亲眼见证「啊哈」时刻。
这个项目叫做TinyZero,采用了R1-Zero算法——给定一个基础语言模型、提示和真实奖励信号,运行强化学习。
然后,团队将其应用在CountDown游戏中(这是一个玩家使用基础算术运算,将数字组合以达到目标数字的游戏)。
模型从最初的简单输出开始,逐步进化出自我纠正和搜索的策略。
在以下示例中,模型提出了解决方案,自我验证,并反复纠正,直到解决问题为止。
在消融实验中,研究人员运行了Qwen-2.5-Base(0.5B、1.5B、3B、7B四种参数规模)。
结果发现,0.5B模型仅仅是猜测一个解决方案然后停止。而从1.5B开始,模型学会了搜索、自我验证和修正其解决方案,从而能够获得更高的分数。
他们认为,在这个过程,基础模型的是性能的关键。
他们还验证了,额外的指令微调(SFT)并非是必要的,这也印证了R1-Zero的设计决策。
这是首个验证LLM推理能力的实现可以纯粹通过RL,无需监督微调的开源研究
基础模型和指令模型两者区别:
此外,他们还发现,具体的RL算法并不重要。PPO、GRPO、PRIME这些算法中,长思维链(LongCoT)都能够涌现,且带来不错的性能表现。
而且,模型在推理行为中非常依赖于具体的任务:
苹果机器学习科学家YizheZhang对此表示,太酷了,小到1.5B的模型,也能通过RL涌现出自我验证的能力。
7B模型复刻,结果令人惊讶
港科大助理教授何俊贤的团队(共同一作黄裕振、WeihaoZeng),只用了8K个样本,就在7B模型上复刻出了DeepSeek-R1-Zero和DeepSeek-R1的训练。
结果令人惊喜——模型在复杂的数学推理上取得了十分强劲结果。
项目地址:https://github.com/hkust-nlp/simpleRL-reason
他们以Qwen2.5-Math-7B(基础模型)为起点,直接对其进行强化学习。
整个过程中,没有进行监督微调(SFT),也没有使用奖励模型。
最终,模型在AIME基准上实现了33.3%的准确率,在AMC上为62.5%,在MATH上为77.2%。
这一表现不仅超越了Qwen2.5-Math-7B-Instruct,并且还可以和使用超过50倍数据量和更复杂组件的PRIME和rStar-MATH相媲美!
其中,Qwen2.5-7B-SimpleRL-Zero是在Qwen2.5-Math-7B基础模型上仅使用纯PPO方法训练的,仅采用了MATH数据集中的8K样本。
Qwen2.5-7B-SimpleRL则首先通过LongCoT监督微调(SFT)作为冷启动,然后再进行强化学习。
在这两种方法中,团队都只使用了相同的8KMATH样本,仅此而已。
大概在第44步的时候,「啊哈时刻」出现了!模型的响应中,出现了自我反思。
并且,在这个过程中,模型还显现了更长的CoT推理能力和自我反思能力。
在博客中,研究者详细剖析了实验设置,以及在这个强化学习训练过程中所观察到的现象,例如长链式思考(CoT)和自我反思机制的自发形成。
与DeepSeekR1类似,研究者的强化学习方案极其简单,没有使用奖励模型或MCTS(蒙特卡洛树搜索)类技术。
他们使用的是PPO算法,并采用基于规则的奖励函数,根据生成输出的格式和正确性分配奖励:
该实现基于OpenRLHF。初步试验表明,这个奖励函数有助于策略模型快速收敛,产生符合期望格式的输出。
第一部分:SimpleRL-Zero(从头开始的强化学习)
接下来,研究者为我们分享了训练过程动态分析和一些有趣的涌现模式。
训练过程动态分析
如下所示,所有基准测试的准确率在训练过程中都在稳步提高,而输出长度则呈现先减少后逐渐增加的趋势。
经过进一步调查,研究者发现,Qwen2.5-Math-7B基础模型在初始阶段倾向于生成大量代码,这可能源于模型原始训练数据的分布特征。
输出长度的首次下降,是因为强化学习训练逐渐消除了这种代码生成模式,转而学会使用自然语言进行推理。
随后,生成长度开始再次增加,此时出现了自我反思机制。
训练奖励和输出长度
基准测试准确率(pass@1)和输出长度
自我反思机制的涌现
在训练到第40步左右时,研究者观察到:模型开始形成自我反思模式,这正是DeepSeek-R1论文中所描述的「ahamoment」(顿悟时刻)。
第二部分:SimpleRL(基于模仿预热的强化学习)
如前所述,研究者在进行强化学习之前,先进行了longCoTSFT预热,使用了8,000个从QwQ-32B-Preview中提取的MATH示例响应作为SFT数据集。
这种冷启动的潜在优势在于:模型在开始强化学习时已具备longCoT思维模式和自我反思能力,从而可能在强化学习阶段实现更快更好的学习效果。
与RL训练前的模型(Qwen2.5-Math-7B-Base+8KQwQ知识蒸馏版本)相比,Qwen2.5-7B-SimpleRL的平均性能显著提升了6.9个百分点。
此外,Qwen2.5-7B-SimpleRL不仅持续优于Eurus-2-7B-PRIME,还在5个基准测试中的3个上超越了Qwen2.5-7B-SimpleRL-Zero。
训练过程分析
训练奖励和输出长度
基准测试准确率(pass@1)和输出长度
Qwen2.5-SimpleRL的训练动态表现与Qwen2.5-SimpleRL-Zero相似。
有趣的是,尽管研究者先进行了longCoTSFT,但在强化学习初期仍然观察到输出长度减少的现象。
他们推测,这可能是因为从QwQ提取的推理模式不适合小型策略模型,或超出了其能力范围。
因此,模型选择放弃这种模式,转而自主发展新的长链式推理方式。
最后,研究者用达芬奇的一句话,对这项研究做了总结——
简约,便是最终极的精致。
完全开源复刻,HuggingFace下场了
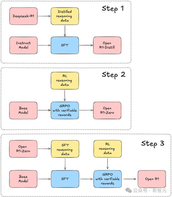
甚至,就连全球最大开源平台HuggingFace团队,今天官宣复刻DeepSeekR1所有pipeline。
复刻完成后,所有的训练数据、训练脚本等等,将全部开源。
这个项目叫做OpenR1,当前还在进行中。发布到一天,星标冲破1.9k,斩获142个fork。
项目地址:https://github.com/huggingface/open-r1
研究团队以DeepSeek-R1技术报告为指导,将整个复刻过程划分为三个关键步骤。
从斯坦福到MIT,R1成为首选
一个副业项目,让全世界科技大厂为之惶恐。
DeepSeek这波成功,也成为业界的神话,网友最新截图显示,这款应用已经在APPStore「效率」应用榜单中挤进前三。
在HuggingFace中,R1下载量直接登顶,另外3个模型也霸占着热榜。
a16z合伙人AnjneyMidha称,一夜之间,从斯坦福到MIT,DeepSeekR1已经成为美国顶尖高校研究人员「首选模型」。
还有研究人员表示,DeepSeek基本上取代了我用ChatGPT的需求。
中国AI,这一次真的震撼了世界。